ArtiosCADのサポート体制

Home > 製品情報 > ArtiosCAD > 構造設計に特化したハイエンド専用CAD

構造設計に特化したハイエンド専用CAD

ArtiosCADページトップバナー画像

 

業界のセオリーを熟知したArtiosCADならではの操作性

構造設計に特化したハイエンド専用CADの特別な機能

ArtiosCADが揃える描画ツールは、まさにペンとカッターを自分の手で使用しているような直感的な操作感とインターフェースを実現しています。その操作性はCADを操作する人でなくても、その日から作図が出来るようになることからも実証されています。

紙器、段ボール業界をはじめ、サインディスプレイ、重量梱包業界用にカスタマイズされた定型パターンも収録し用途の幅を大きく広げています。

ArtiosCADでパッケージのデザインをしている画面

 

デザイン設計者の直感操作を可能にする 豊富な作図機能をご紹介

ArtiosCADでPOPディスプレイを設計している画面

POPディスプレイ設計

グラフィックデータに対し、ArtiosCADで切抜き線をトレースするのも簡単にできます。 人型パネルやロゴやキャラクターの周りを切り抜いたディスプレイ作成などに役立ちます。

ArtiosCADの一括寸法記入を使って図面を作成している画面

一括寸法・詳細図表示

ワンボタンで必要であろう箇所に寸法が入ります。寸法の配置変更や削除は自由。 選択部分のみの寸法を表示することも可能です。細かな部分は別途、 詳細拡大図で部分拡大寸法の作成も可能です。

ArtiosCADで設計図にbreed戦をブリード線を作成している画面

塗り足し(ブリード)の作成

必要な面だけ選んで、ブリード線をワンクリックで制作できます。 設計者とデザイナーのスムーズな制作環境を提供し、 またブリード線はIllustratorでマスク線として使えるので余計な作業を省きます。

ArtiosCADのプレイバック機能を使って加工の手順を確認している画面

プレイバック

どのような手順で作図されたのか、その順序をArtiosCADは全て記憶しています。 定型作図機能によって作られた図面も同様で、プレイバック機能を使えば作図手順が全て分かります。 これを使って効率の良い作図手順の研究が行えます。

ArtiosCADのシーケンス・カットプレビュー機能を使ってカット順を確認している画面

シーケンス・カットプレビュー

CAMに出力する際にCAD上でカットの順番を変更、シミュレーション可能です。 溝幅の狭いところやカットオーバーを出したくない場合はこの機能を使用してカット順を変更し、 より綺麗なカットが行えます。

ArtiosCADの線種変更機能を使って設計図の線種を変更している画面

線種変更

罫線やカットとして引いた線を、ジッパーやミシン刃、波線など特殊な線種に変更できます。 ピッチ・サイズは自由に変更でき、 線種登録すれば次回からは線種選択するだけで登録された特殊な線種に変更されます。

ArtiosCADの緩衝材定型機能を使って緩衝材を設計している画面

緩衝材定型

定型作図機能は用紙の厚さで逃げが変更するようになっています。 緩衝材なども定型化し、内容物によって用紙を変更し緩衝材の強度を持たせることも簡単に出来ます。
※画面のデータはNSKバージョンの定型データです

ArtiosCADのデザイナ調整機能を使って図面の修正を行なっている画面

デザイナ調整

他CADから持込んだEPSやDXFなどのデータの場合、線と線が離れていたり線が斜めになっている、 という座標の違いによる図形のゆがみが発生しますが、 デザイナ調整を使い自動でゆがみ箇所を見つけ修正可能です。 この作業で綺麗な図形へと戻ります。

面付けデータを作成している画面

面付け機能

溝幅や図面のセンターピッチで面付けを行います。5種類の面付けパターンを選択するだけで簡単に入れ子面付けを行えます。

ニス版のカット図面を自動で作成している画面

ニス版データ作成

面付け図の塗り足し・コーティングラインに対して、ニス版(ブランケット)のカット図面を自動で作成できます。またカット方法を2種選択でき、仕様に合ったニス版図面作成を簡単に行うことが出来ます。

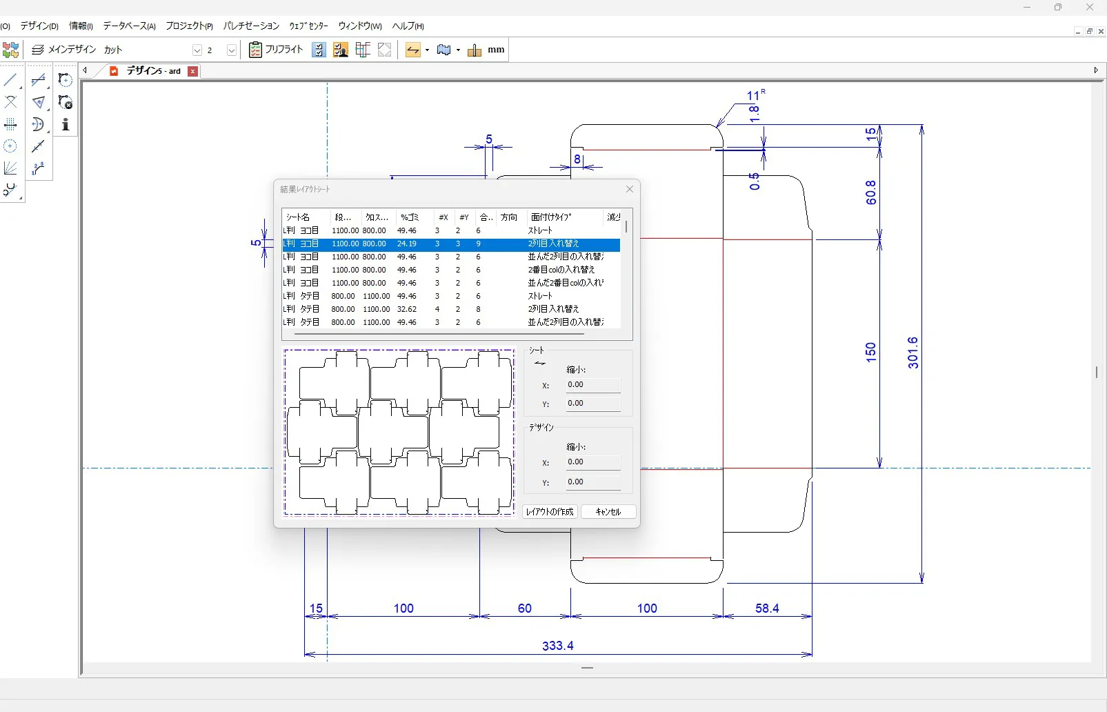
用紙のサイズに合わせて面付け結果が算出された画面

スタンダードシートレイアウト

選択された用紙サイズに、指示した溝幅・余白・面付け方法で自動的に面付け結果を複数パターン算出します。用紙のサイズや面付け方法を算出するのに適しており、印刷紙器に有効に使用して頂ける機能です。

ArtiosCADのプリフライト機能を使って図面をチェックしている画面

プリフライト機能

図面の構造設計上の問題点・エラーを検出する機能です。
1.生産チェック: 構造設計が目的の生産機械の要件を満たしているかどうかを確認します。
2.製品の品質チェック: 完成したパッケージの折り畳み、接着、積み重ねに悪影響を与える設計を見つけます。
3.ダイプレスの性能チェック: ダイプレス処理に悪影響を与える可能性のある設計を自動的に検出します。
4.ダイプレスパフォーマンスチェック: ダイプレスの動作速度に悪影響を与える可能性のある設計を自動的に検出します。